1 总则
1.1 为督促危险化学品企业落实安全生产主体责任,着力构建安全风险分级管控和隐患排查治理双重预防机制,有效防范重特大安全事故,根据国家相关法律、法规、规章及标准,制定本导则。
1.2 本导则适用于危险化学品生产、经营、使用发证企业(以下简称企业)的安全风险隐患排查治理工作,其他化工企业参照执行。
1.3 安全风险是某一特定危害事件发生的可能性与其后果严重性的组合;安全风险点是指存在安全风险的设施、部位、场所和区域,以及在设施、部位、场所和区域实施的伴随风险的作业活动,或以上两者的组合;对安全风险所采取的管控措施存在缺陷或缺失时就形成事故隐患,包括物的不安全状态、人的不安全行为和管理上的缺陷等方面。
2 基本要求
2.1 企业是安全风险隐患排查治理的主体,要逐级落实安全风险隐患排查治理责任,对安全风险全面管控,对事故隐患治理实行闭环管理,保证安全生产。
2.2 企业应建立健全安全风险隐患排查治理工作机制,建立安全风险隐患排查治理制度并严格执行,全体员工应按照安全生产责任制要求参与安全风险隐患排查治理工作。
2.3 企业应充分利用安全检查表(SCL)、工作危害分析(JHA)、故障类型和影响分析(FMEA)、危险和可操作性分析(HAZOP)等安全风险分析方法,或多种方法的组合,分析生产过程中存在的安全风险;选用风险评估矩阵(RAM)、作业条件危险性分析(LEC)等方法进行风险评估,有效实施安全风险分级管控。
2.4 企业应对涉及“两重点一重大”的生产、储存装置定期开展HAZOP分析。
2.5 精细化工企业应按要求开展反应安全风险评估。
3 安全风险隐患排查方式及频次
3.1 安全风险隐患排查方式
3.1.1 企业应根据安全生产法律法规和安全风险管控情况,按照化工过程安全管理的要求,结合生产工艺特点,针对可能发生安全事故的风险点,全面开展安全风险隐患排查工作,做到安全风险隐患排查全覆盖,责任到人。
3.1.2 安全风险隐患排查形式包括日常排查、综合性排查、专业性排查、季节性排查、重点时段及节假日前排查、事故类比排查、复产复工前排查和外聘专家诊断式排查等。
(1)日常排查是指基层单位班组、岗位员工的交接班检查和班中巡回检查,以及基层单位(厂)管理人员和各专业技术人员的日常性检查;日常排查要加强对关键装置、重点部位、关键环节、重大危险源的检查和巡查;
(2)综合性排查是指以安全生产责任制、各项专业管理制度、安全生产管理制度和化工过程安全管理各要素落实情况为重点开展的全面检查;
(3)专业性排查是指工艺、设备、电气、仪表、储运、消防和公用工程等专业对生产各系统进行的检查;
(4)季节性排查是指根据各季节特点开展的专项检查,主要包括:春季以防雷、防静电、防解冻泄漏、防解冻坍塌为重点;夏季以防雷暴、防设备容器超温超压、防台风、防洪、防暑降温为重点;秋季以防雷暴、防火、防静电、防凝保温为重点;冬季以防火、防爆、防雪、防冻防凝、防滑、防静电为重点;
(5)重点时段及节假日前排查是指在重大活动、重点时段和节假日前,对装置生产是否存在异常状况和事故隐患、备用设备状态、备品备件、生产及应急物资储备、保运力量安排、安全保卫、应急、消防等方面进行的检查,特别是要对节假日期间领导干部带班值班、机电仪保运及紧急抢修力量安排、备件及各类物资储备和应急工作进行重点检查;
(6)事故类比排查是指对企业内或同类企业发生安全事故后举一反三的安全检查;
(7)复产复工前排查是指节假日、设备大检修、生产原因等停产较长时间,在重新恢复生产前,需要进行人员培训,对生产工艺、设备设施等进行综合性隐患排查;
(8)外聘专家排查是指聘请外部专家对企业进行的安全检查。
3.2 安全风险隐患排查频次
3.2.1 开展安全风险隐患排查的频次应满足:
(1)装置操作人员现场巡检间隔不得大于2小时,涉及“两重点一重大”的生产、储存装置和部位的操作人员现场巡检间隔不得大于1小时;
(2)基层车间(装置)直接管理人员(工艺、设备技术人员)、电气、仪表人员每天至少两次对装置现场进行相关专业检查;
(3)基层车间应结合班组安全活动,至少每周组织一次安全风险隐患排查;基层单位(厂)应结合岗位责任制检查,至少每月组织一次安全风险隐患排查;
(4)企业应根据季节性特征及本单位的生产实际,每季度开展一次有针对性的季节性安全风险隐患排查;重大活动、重点时段及节假日前必须进行安全风险隐患排查;
(5)企业至少每半年组织一次,基层单位至少每季度组织一次综合性排查和专业排查,两者可结合进行;
(6)当同类企业发生安全事故时,应举一反三,及时进行事故类比安全风险隐患专项排查。
3.2.2 当发生以下情形之一时,应根据情况及时组织进行相关专业性排查:
(1)公布实施有关新法律法规、标准规范或原有适用法律法规、标准规范重新修订的;
(2)组织机构和人员发生重大调整的;
(3)装置工艺、设备、电气、仪表、公用工程或操作参数发生重大改变的;
(4)外部安全生产环境发生重大变化的;
(5)发生安全事故或对安全事故、事件有新认识的;
(6)气候条件发生大的变化或预报可能发生重大自然灾害前。
3.2.3 企业对涉及“两重点一重大”的生产、储存装置运用HAZOP方法进行安全风险辨识分析,一般每3年开展一次;对涉及“两重点一重大”和首次工业化设计的建设项目,应在基础设计阶段开展 HAZOP 分析工作;对其他生产、储存装置的安全风险辨识分析,针对装置不同的复杂程度,可采用本导则第
2.3 所述的方法,每5年进行一次。
4 安全风险隐患排查内容
企业应结合自身安全风险及管控水平,按照化工过程安全管理的要求,参照各专业安全风险隐患排查表(见附件),编制符合自身实际的安全风险隐患排查表,开展安全风险隐患排查工作。
排查内容包括但不限于以下方面:
(1)安全领导能力;
(2)安全生产责任制;
(3)岗位安全教育和操作技能培训;
(4)安全生产信息管理;
(5)安全风险管理;
(6)设计管理;
(7)试生产管理;
(8)装置运行安全管理;
(9)设备设施完好性;
(10)作业许可管理;
(11)承包商管理;
(12)变更管理;
(13)应急管理;
(14)安全事故事件管理。
4.1 安全领导能力
4.1.1 企业安全生产目标、计划制定及落实情况。
4.1.2 企业主要负责人安全生产责任制的履职情况,包括:
(1)建立、健全本单位安全生产责任制;
(2)组织制定本单位安全生产规章制度和操作规程;
(3)组织制定并实施本单位安全生产教育和培训计划;
(4)保证本单位安全生产投入的有效实施;
(5)督促、检查本单位的安全生产工作,及时消除事故隐患;
(6)组织制定并实施本单位的安全事故应急预案;
(7)及时、如实报告安全事故。
4.1.3 企业主要负责人安全培训考核情况,分管生产、安全负责人专业、学历满足情况。
4.1.4 企业主要负责人组织学习、贯彻落实国家安全生产法律法规,定期主持召开安全生产专题会议,研究重大问题,并督促落实情况。
4.1.5 企业主要负责人和各级管理人员在岗在位、带(值)班、参加安全活动、组织开展安全风险研判与承诺公告情况。
4.1.6 安全生产管理体系建立、运行及考核情况;“三违”(违章指挥、违章作业、违反劳动纪律)的检查处置情况。
4.1.7 安全管理机构的设置及安全管理人员的配备、能力保障情况。
4.1.8 安全投入保障情况,安全生产费用提取和使用情况;员工工伤保险费用缴纳及安全生产责任险投保情况。
4.1.9 异常工况处理授权决策机制建立情况。
4.1.10 企业聘用员工学历、能力满足安全生产要求情况。
4.2 安全生产责任制
4.2.1 企业依法依规制定完善全员安全生产责任制情况;根据企业岗位的性质、特点和具体工作内容,明确各层级所有岗位从业人员的安全生产责任,体现安全生产“人人有责”的情况。
4.2.2 全员安全生产责任制的培训、落实、考核等情况。
4.2.3 安全生产责任制与现行法律法规的符合性情况。
4.3 岗位安全教育和操作技能培训
4.3.1 企业建立安全教育培训制度的情况。
4.3.2 企业安全管理人员参加安全培训及考核情况。
4.3.3 企业安全教育培训制度的执行情况,主要包括:
(1)安全教育培训体系的建立,安全教育培训需求的调查,安全教育培训计划及培训档案的建立;
(2)安全教育培训计划的落实,教育培训方式及效果评估;
(3)从业人员安全教育培训考核上岗,特种作业人员持证上岗;
(4)人员、工艺技术、设备设施等发生改变时,及时对操作人员进行再培训;
(5)采用新工艺、新技术、新材料或使用新设备前,对从业人员进行专门的安全生产教育和培训;
(6)对承包商等相关方人员的入厂安全教育培训。
4.4 安全生产信息管理
4.4.1 安全生产信息管理制度的建立情况。
4.4.2 按照《化工企业工艺安全管理实施导则》(AQ/T 3034)的要求收集安全生产信息情况,包括化学品危险性信息、工艺技术信息、设备设施信息、行业经验和事故教训、有关法律法规标准以及政府规范性文件要求等其他相关信息。
4.4.3 在生产运行、安全风险分析、事故调查和编制生产管理制度、操作规程、员工安全教育培训手册、应急预案等工作中运用安全生产信息的情况。
4.4.4 危险化学品安全技术说明书和安全标签的编制及获取情况。
4.4.5 岗位人员对本岗位涉及的安全生产信息的了解掌握情况。
4.4.6 法律法规标准及最新安全生产信息的获取、识别及应用情况。
4.5 安全风险管理
4.5.1 安全风险管理制度的建立情况。
4.5.2 全方位、全过程辨识生产工艺、设备设施、作业活动、作业环境、人员行为、管理体系等方面存在的安全风险情况,主要包括:
(1)对涉及“两重点一重大”生产、储存装置定期运用HAZOP方法开展安全风险辨识;
(2)对设备设施、作业活动、作业环境进行安全风险辨识;
(3)管理机构、人员构成、生产装置等发生重大变化或发生安全事故时,及时进行安全风险辨识;
(4)对控制安全风险的工程、技术、管理措施及其失效可能引起的后果进行风险辨识;
(5)对厂区内人员密集场所进行安全风险排查;
(6)对存在安全风险外溢的可能性进行分析及预警。
4.5.3 安全风险分级管控情况,主要包括:
(1)企业可接受安全风险标准的制定;
(2)对辨识出的安全风险进行分级和制定管控措施的落实;
(3)对辨识分析发现的不可接受安全风险,制定管控方案,制定并落实消除、减小或控制安全风险的措施,明确风险防控责任岗位和人员,将风险控制在可接受范围。
4.5.4 对安全风险管控措施的有效性实施监控及失效后及时处置情况。
4.5.5 全员参与安全风险辨识与培训情况。
4.6 设计管理
4.6.1 建设项目选址合理性情况;与周围敏感场所的外部安全防护距离满足性情况,包括在工厂选址、设备布局时,开展 定量安全风险评估情况。
4.6.2 开展正规设计或安全设计诊断情况;涉及“两重点一重大”的建设项目设计单位资质符合性情况。
4.6.3 落实国家明令淘汰、禁止使用的危及生产安全的工艺、设备要求情况。
4.6.4 总图布局、竖向设计、重要设施的平面布置、朝向、安全距离等合规性情况。
4.6.5 涉及“两重点一重大”装置自动化控制系统的配置情况。
4.6.6 项目安全设施“三同时”符合性情况。
4.6.7 涉及精细化工的建设项目,在编制可行性研究报告或项目建议书前,按规定开展反应安全风险评估情况;国内首次采用的化工工艺,省级有关部门组织专家组进行安全论证情况。
4.6.8 重大设计变更的管理情况。
4.7 试生产管理
4.7.1 试生产组织机构的建立情况;建设项目各相关方的安全管理范围与职责界定情况。
4.7.2 试生产前期工作的准备情况,主要包括:
(1)总体试生产方案、操作规程、应急预案等相关资料的编制、审查、批准、发布实施;
(2)试车物资及应急装备的准备;
(3)人员准备及培训;
(4)“三查四定”工作的开展。
4.7.3 试生产工作的实施情况,主要包括:
(1)系统冲洗、吹扫、气密等工作的开展及验收;
(2)单机试车及联动试车工作的开展及验收;
(3)投料前安全条件检查确认。
4.8 装置运行安全管理
4.8.1 操作规程与工艺卡片管理制度制定及执行情况,主要包括:
(1)操作规程与工艺卡片的编制及管理;
(2)操作规程内容与《化工企业工艺安全管理实施导则》(AQ/T 3034)要求的符合性;
(3)操作规程的适应性和有效性的定期确认与审核修订;
(4)操作规程的发布及操作人员的方便查阅;
(5)操作规程的定期培训和考核;
(6)工艺技术、设备设施发生重大变更后对操作规程及时修订。
4.8.2 装置运行监测预警及处置情况,主要包括:
(1)自动化控制系统设置及对重要工艺参数进行实时监控预警;
(2)可燃及有毒气体检测报警设施设置并投用;
(3)采用在线安全监控、自动检测或人工分析等手段,有效判断发生异常工况的根源,及时安全处置。
4.8.3 开停车安全管理情况,主要包括:
(1)开停车前安全条件的检查确认;
(2)开停车前开展安全风险辨识分析、开停车方案的制定、安全措施的编制及落实;
(3)开车过程中重要步骤的签字确认,包括装置冲洗、吹扫、气密试验时安全措施的制定,引进蒸汽、氮气、易燃易爆、腐蚀性等危险介质前的流程确认,引进物料时对流量、温度、压力、液位等参数变化情况的监测与流程再确认,进退料顺序和速率的管理,可能出现泄漏等异常现象部位的监控;
(4)停车过程中,设备和管线低点处的安全排放操作及吹扫处理后与其他系统切断、确认工作的执行。
4.8.4 工艺纪律、交接班制度的执行与管理情况。
4.8.5 工艺技术变更管理情况。
4.8.6 重大危险源安全控制设施设置及投用情况,主要包括:
(1)重大危险源应配备温度、压力、液位、流量等信息的不间断采集和监测系统以及可燃气体和有毒有害气体泄漏检测报警装置,并具备信息远传、记录、安全预警、信息存储等功能;
(2)重大危险源的化工生产装置应装备满足安全生产要求的自动化控制系统;
(3)一级或者二级重大危险源,设置紧急停车系统;
(4)对重大危险源中的毒性气体、剧毒液体和易燃气体等重点设施,设置紧急切断装置;
(5)对涉及毒性气体、液化气体、剧毒液体的一级或者二级重大危险源,应具有独立安全仪表系统;
(6)对毒性气体的设施,设置泄漏物紧急处置装置;
(7)重大危险源中储存剧毒物质的场所或者设施,设置视频监控系统;
(8)处置监测监控报警数据时,监控系统能够自动将超限报警和处置过程信息进行记录并实现留痕。
4.8.7 重点监管的危险化工工艺安全控制措施的设置及投用情况。
4.8.8 剧毒、高毒危险化学品的密闭取样系统设置及投用情况。
4.8.9 储运设施的管理情况,主要包括:
(1)危险化学品装卸管理制度的制订及执行;
(2)储运系统设施的安全设计、安全控制、应急措施的落实;
(3)储罐尤其是浮顶储罐安全运行;
(4)危险化学品仓库及储存管理。
4.8.10 光气、液氯、液氨、液化烃、氯乙烯、硝酸铵等有毒、易燃易爆危险化学品与硝化工艺的特殊管控措施落实情况。
4.8.11 空分系统的运行管理情况。
4.9 设备设施完好性
4.9.1 设备设施管理制度的建立情况。
4.9.2 设备设施管理制度的执行情况,主要包括:
(1)设备设施管理台账的建立,备品备件管理,设备操作和维护规程编制,设备维保人员的技能培训;
(2)电气设备设施安全操作、维护、检修工作的开展,电源系统安全可靠性分析和安全风险评估工作的开展,防爆电气设备、线路检查和维护管理;
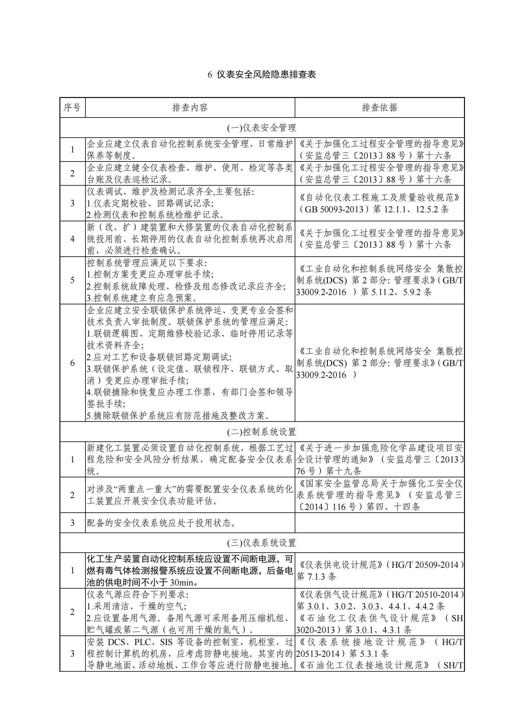
(3)仪表自动化控制系统安全管理制度的执行,新(改、 扩)建装置和大修装置的仪表自动化控制系统投用前及长期停用后的再次启用前的检查确认、日常维护保养,安全联锁保护系统停运、变更的专业会签和审批。
4.9.3 设备日常管理情况,主要包括:
(1)设备操作规程的编制及执行;
(2)大机组和重点动设备运行参数的自动监测及运行状况的评估;
(3)关键储罐、大型容器的防腐蚀、防泄漏相关工作;
(4)安全附件的维护保养;
(5)日常巡回检查;
(6)异常设备设施的及时处置;
(7)备用机泵的管理。
4.9.4 设备预防性维修工作开展情况,主要包括:
(1)关键设备的在线监测;
(2)关键设备、连续监(检)测检查仪表的定期监(检)测检查;
(3)静设备密封件、动设备易损件的定期监(检)测;
(4)压力容器、压力管道附件的定期检查(测);
(5)对可能出现泄漏的部位、物料种类和泄漏量的统计分析情况,生产装置动静密封点的定期监(检)测及处置;
(6)对易腐蚀的管道、设备开展防腐蚀检测,监控壁厚减薄情况,及时发现并更新更换存在事故隐患的设备。
4.9.5 安全仪表系统安全完整性等级评估工作开展情况,主要包括:
(1)安全仪表功能(SIF)及其相应的功能安全要求或安全完整性等级(SIL)评估;
(2)安全仪表系统的设计、安装、使用、管理和维护;
(3)检测报警仪器的定期标定。
4.10 作业许可管理
4.10.1 危险作业许可制度的建立情况。
4.10.2 实施危险作业前,安全风险分析的开展、安全条件的确认、作业人员对作业安全风险的了解和安全风险控制措施的掌握、预防和控制安全风险措施的落实情况。
4.10.3 危险作业许可票证的审查确认及签发,特殊作业管理与《化学品生产单位特殊作业安全规范》(GB 30871)要求的符合性;检维修、施工、吊装等作业现场安全措施落实情况。
4.10.4 现场监护人员对作业范围内的安全风险辨识、应急处置能力的掌握情况。
4.10.5 作业过程中,管理人员现场监督检查情况。
4.11 承包商管理
4.11.1 承包商管理制度的建立情况。
4.11.2 承包商管理制度的执行情况,主要包括:
(1)对承包商的准入、绩效评价和退出的管理;
(2)承包商入厂前的教育培训、作业开始前的安全交底;
(3)对承包商的施工方案和应急预案的审查;
(4)与承包商签订安全管理协议,明确双方安全管理范围与责任;
(5)对承包商作业进行全程安全监督。
4.12 变更管理
4.12.1 变更管理制度的建立情况。
4.12.2 变更管理制度的执行情况,主要包括:
(1)变更申请、审批、实施、验收各环节的执行,变更前安全风险分析;
(2)变更带来的对生产要求的变化、安全生产信息的更新及对相关人员的培训:
(3)变更管理档案的建立。
4.13 应急管理
4.13.1 企业应急管理情况,主要包括:
(1)应急管理体系的建立;
(2)应急预案编制符合《生产经营单位生产安全事故应急预案编制导则》(GB/T 29639)的要求,与周边企业和地方政府的应急预案衔接。
4.13.2 企业应急管理机构及人员配置,应急救援队伍建设,预案及相关制度的执行情况。
4.13.3 应急救援装备、物资、器材、设施配备和维护情况;消防系统运行维护情况。
4.13.4 应急预案的培训和演练,事故状态下的应急响应情况。
4.13.5 应急人员的能力建设情况。
4.14 安全事故事件管理
4.14.1 安全事故事件管理制度的建立情况。
4.14.2 安全事故事件管理制度执行情况,主要包括:
(1)开展安全事件调查、原因分析;
(2)整改和预防措施落实;
(3)员工与相关方上报安全事件的激励机制建立;
(4)安全事故事件分享、档案建立及管理。
4.14.3 吸取本企业和其他同类企业安全事故及事件教训情况。
4.14.4 将承包商在本企业发生的安全事故纳入本企业安全事故管理情况。
5 安全风险隐患闭环管理
5.1 安全风险隐患管控与治理
5.1.1 对排查发现的安全风险隐患,应当立即组织整改,并如实记录安全风险隐患排查治理情况,建立安全风险隐患排查治理台账,及时向员工通报。
5.1.2 对排查发现的重大事故隐患,应及时向本企业主要负责人报告;主要负责人不及时处理的,可以向主管的负有安全生产监督管理职责的部门报告。
5.1.3 对于不能立即完成整改的隐患,应进行安全风险分析,并应从工程控制、安全管理、个体防护、应急处置及培训教育等方面采取有效的管控措施,防止安全事故的发生。
5.1.4 利用信息化手段实现风险隐患排查闭环管理的全程留痕,形成排查治理全过程记录信息数据库。
5.2 安全风险隐患上报
5.2.1 企业应依法向属地应急管理部门或相关部门上报安全风险隐患管控与整改情况、存在的重大事故隐患及事故隐患排查治理长效机制的建立情况。
5.2.2 重大事故隐患的报告内容至少包括:
(1)现状及其产生原因;
(2)危害程度分析;
(3)治理方案及治理前保证安全的管控措施。
6 特殊条款
6.1 依据《化工和危险化学品生产经营单位重大生产安全事故隐患判定标准(试行)》,企业存在重大隐患的,必须立即排除,排除前或排除过程中无法保证安全的,属地应急管理部门应依法责令暂时停产停业或者停止使用相关设施、设备。
6.2 企业存在以下情况的,属地应急管理部门应依法暂扣或吊销安全生产许可证:
(1)主要负责人、分管安全负责人和安全生产管理人员未依法取得安全合格证书。
(2)涉及危险化工工艺的特种作业人员未取得特种作业操作证、未取得高中或者相当于高中及以上学历。
(3)在役化工装置未经具有资质的单位设计且未通过安全设计诊断。
(4)外部安全防护距离不符合国家标准要求、存在重大外溢风险。
(5)涉及“两重点一重大”装置或储存设施的自动化控制设施不符合《危险化学品重大危险源监督管理暂行规定》(国家安全监管总局令第40号)等国家要求。
(6)化工装置、危险化学品设施“带病”运行。
附录 定义和术语
下列定义和术语适用于本导则。
1 两重点一重大 重点监管的危险化学品,重点监管的危险化工工艺,危险化学品重大危险源。
2 三查四定 在项目建设中,交工前要经历的一个过程,“三查”主要指“查设计漏项、查工程质量及事故隐患、查未完工程量”,“四定”指对检查出来的问题“定任务、定人员、定时间、定措施,限期完成”。
3 危险作业 操作过程安全风险较大,容易发生人身伤亡或设备损坏,安全事故后果严重,需要采取特别控制措施的作业。一般包括:
(1)《化学品生产单位特殊作业安全规范》(GB 30871)规定的动火、进入受限空间、盲板抽堵、高处作业、吊装、临时用电、动土、断路等特殊作业;
(2)储罐切水、液化烃充装等危险性较大的作业;
(3)安全风险较大的设备检维修作业。
附件
安全风险隐患排查表 


































下载移动端
打开小程序