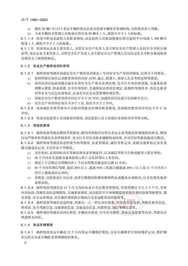
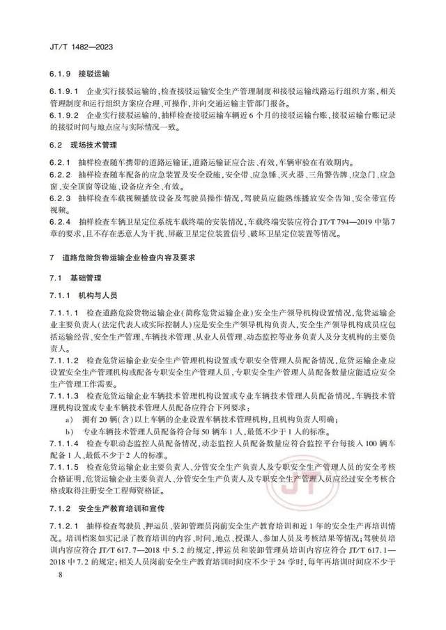
道路运输安全监督检查规范
2023-12-20

JT/T 1482—2023
《道路运输安全监督检查规范》
为深入落实《安全生产法》有关要求
依法履行行业安全生产检查职责
需要推进道路运输行业
安全生产监督检查工作的
系统化、规范化、标准化
推动落实行业安全监管责任
和企业安全生产主体责任
《道路运输安全监督检查规范》规定了道路运输安全监督检查的一般要求、通用检查内容及要求,道路旅客运输企业、道路危险货物运输企业和汽车客运站检查内容及要求等,将有效指导检查人员有目标、有步骤、有内容地开展检查,解决行业安全生产检查“查什么、怎么查”的问题,促进安全生产形势稳定好转,切实提高行业安全生产治理能力。
下面是《道路运输安全监督检查规范》完整内容,2024年3月1日实施。


































END
下载移动端
打开小程序